Mô tả
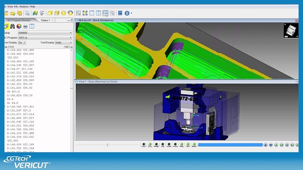
VERICUT Reviewer là một tiện ích được cung cấp bởi hãng CGTech, là một phần mềm con của VERICUT, được sử dụng để xem và xét lại quá trình mô phỏng gia công đã được thực hiện bằng VERICUT.
Khi mô phỏng quá trình gia công với VERICUT, người dùng có thể tạo ra các tập tin dữ liệu mô phỏng (review file) chứa thông tin về quỹ đạo gia công, va chạm, thời gian gia công, và các thông số khác. Các tập tin này sẽ được lưu trữ và chia sẻ để kiểm tra và xét lại quá trình gia công.
Tính năng của VERICUT Reviewer
VERICUT Reviewer cung cấp một số tính năng hữu ích để xem và xét lại quá trình mô phỏng gia công đã được thực hiện bằng VERICUT. Dưới đây là các tính năng chính của VERICUT Reviewer:
- Xem lại quá trình gia công: VERICUT Reviewer cho phép người dùng xem lại toàn bộ quá trình gia công từ đầu đến cuối. Bằng cách xem lại mô phỏng gia công, người dùng có thể kiểm tra tính chính xác của quỹ đạo gia công, đảm bảo rằng các đoạn quỹ đạo và lệnh điều khiển được thực hiện đúng theo kế hoạch.
- Kiểm tra va chạm: VERICUT Reviewer cho phép người dùng kiểm tra và xác nhận lại các va chạm mà VERICUT đã phát hiện trong quá trình mô phỏng gia công. Khi xem lại quá trình mô phỏng, người dùng có thể dễ dàng xác định vị trí và nguyên nhân của va chạm và đưa ra các điều chỉnh cần thiết để tránh va chạm trong gia công thực tế.
- Xem hiệu suất gia công: VERICUT Reviewer cung cấp thông tin chi tiết về hiệu suất gia công, bao gồm thời gian chạy máy, thời gian không gia công (non-cutting time), tốc độ dao động (feedrate), và nhiều thông số khác. Điều này giúp người dùng đánh giá hiệu quả của quá trình gia công và tối ưu hóa năng suất sản xuất.
- Đánh giá mô phỏng gia công: Người dùng có thể sử dụng VERICUT Reviewer để đánh giá chất lượng và tính khả thi của mô phỏng gia công. Điều này cho phép họ kiểm tra xem quá trình gia công có đáp ứng được yêu cầu kỹ thuật và đảm bảo tính chính xác của sản phẩm gia công.
- Chia sẻ dữ liệu gia công: VERICUT Reviewer cho phép người dùng chia sẻ tập tin dữ liệu mô phỏng gia công với các thành viên khác trong nhóm sản xuất, giám đốc dự án, hoặc khách hàng để xem và đánh giá quá trình gia công. Điều này giúp cải thiện giao tiếp và phối hợp trong quá trình sản xuất.
- Điều hướng và thu phóng: Trong quá trình xem lại, VERICUT Reviewer cho phép người dùng điều hướng quỹ đạo gia công và thu phóng để dễ dàng xác định các chi tiết và hiển thị chính xác nhất.

Với những tính năng trên, VERICUT Reviewer là một công cụ hữu ích giúp đảm bảo tính chính xác và hiệu suất trong quá trình gia công và giúp người dùng tối ưu hóa quá trình sản xuất.
Hướng dẫn cài đặt VERICUT Reviewer
Để cài đặt VERICUT Reviewer, bạn cần phải có bản cài đặt của phần mềm VERICUT và mã đăng ký (license) hợp lệ. Hãy liên hệ với nhà cung cấp VERICUT của bạn để nhận bản cài đặt và mã đăng ký.
Dưới đây là hướng dẫn cơ bản để cài đặt VERICUT Reviewer:
Bước 1: Chuẩn bị trước khi cài đặt
- Đảm bảo máy tính của bạn đáp ứng các yêu cầu hệ thống của VERICUT Reviewer.
- Tạm dừng tất cả các chương trình chạy ngầm và đảm bảo rằng bạn có quyền quản trị để cài đặt phần mềm.
Bước 2: Tiến hành cài đặt
- Chạy trình cài đặt: Chạy tệp cài đặt của VERICUT Reviewer mà bạn đã nhận được từ nhà cung cấp hoặc tải về từ trang web của họ.
- Chọn ngôn ngữ: Chọn ngôn ngữ bạn muốn sử dụng trong quá trình cài đặt.
- Chấp nhận điều khoản: Đọc và chấp nhận các điều khoản cài đặt và tiếp tục.
- Chọn vị trí cài đặt: Chọn thư mục mục tiêu cho quá trình cài đặt VERICUT Reviewer. Thông thường, bạn nên để thư mục mặc định được đề xuất.
- Cung cấp mã đăng ký: Nhập mã đăng ký mà bạn đã nhận được từ nhà cung cấp. Điều này sẽ kích hoạt bản quyền phần mềm.
- Hoàn tất cài đặt: Sau khi cài đặt hoàn tất, bạn có thể chọn chạy VERICUT Reviewer.
Bước 3: Sử dụng VERICUT Reviewer
- Để sử dụng VERICUT Reviewer, bạn cần mở các tập tin dữ liệu mô phỏng gia công (review file) được tạo ra từ VERICUT. Sau khi mở tập tin, bạn sẽ có thể xem lại quá trình gia công, kiểm tra va chạm, xem hiệu suất gia công và thực hiện các thao tác xét lại khác.

Lưu ý rằng quy trình cài đặt cụ thể có thể thay đổi tùy theo phiên bản phần mềm và hãng phát triển. Trước khi cài đặt, nên tham khảo tài liệu hướng dẫn hoặc tài liệu hỗ trợ từ nhà cung cấp phần mềm VERICUT Reviewer để có thêm thông tin chi tiết.
Mua VERICUT Reviewer ở đâu?
Trải qua hơn 17 năm phát triển, Tri Thức Software đã được sự tin tưởng của nhiều khách hàng trên thế giới và Việt Nam. Hiện nay chúng tôi đã trở thành doanh nghiệp hoạt động chuyên nghiệp trong lĩnh vực tư vấn và cấp phép phần mềm VERICUT Reviewer có bản quyền và các thiết bị CNTT lớn tại Việt Nam. Cung cấp nhiều giải pháp phần mềm trọn gói cho nhiều khách hàng từ đa ngành nghề và đa hình thức tư nhân, nhà nước, giáo dục,…chúng tôi có đội ngũ tư vấn, kỹ thuật, triển khai và thương mại, chăm sóc có kinh nghiệm sẽ hỗ trợ phục vụ khách hàng tốt nhất. Để được tư vấn và hỗ trợ giá tốt hơn, Quý khách hãy liên lạc với đội ngũ kinh doanh và hỗ trợ kỹ thuật của chúng tôi qua hotline (028) 22443013.






Đánh giá
Chưa có đánh giá nào.